专注水质在线分析仪研发、定制与生产
为您提供专业的水质监测全方位解决方案

生态环境部发布排污单位自动监测数据异常标记规则(征求意见稿)及编制说明

排污单位自动监测数据异常标记规则(征求意见稿)及编制说明

 

为保障排污单位自动监测数据的真实、准确、完整、有效,指导排污单位根据自动监控系统运行情况,如实标记自动监测数据,制定本规则。

1 适用范围

本规则适用于与生态环境主管部门联网的水、大气环境重点排污单位和排污许可重点管理的排污单位。其他联网的排污单位对自动监测设备和通信传输网络运行情况的数据标记可参照本规则执行。

2 规范性引用文件

从下列文件中引用的条款适用于本规则。不注日期的引用文件,其最新版本(包括所有的修改单)适用于本规则。

HJ 75 固定污染源烟气(SO2、NOX、颗粒物)排放连续监测技术规范

HJ 76 固定污染源烟气(SO2、NOX、颗粒物)排放连续监测系统技术要求及检测方法

HJ 355 水污染源在线监测系统(CODCr、NH3-N 等)运行技术规范

HJ 356 水污染源在线监测系统(CODCr、NH3-N 等)数据有效性判别技术规范

HJ 212 污染物在线监控(监测)系统数据传输标准

3 术语及定义

下列术语及定义适用于本规则。

3.1 自动监控系统

自动监控系统,由排污单位的自动监测设备、通信传输网络和生态环境主管部门的监控设备组成。

自动监测设备安装在排污单位污染源现场,包括用于连续监控监测污染物排放的仪器、流量(速)计、采样装置、生产或治理设施运行记录仪、数据采集传输仪(以下简称数采仪)、水质参数、烟气参数或炉膛温度等运行参数的监测设备、视频监控、用水用电用能监控或污染物排放过程(工况)监控等仪表和传感器设备。

排污单位现场端自动监测设备通过通信传输网络与生态环境主管部门的监控设备联网。生态环境主管部门的监控设备包括用于对排污单位实施自动监控的信息管理平台(分为供生态环境主管部门使用的“管理端”和供排污单位使用的“企业端”)、计算机机房硬件设备等。

3.2 数据标记

排污单位根据生产设施、污染治理设施运行情况及自动监控系统运行状况,对生产设施及污染治理设施工况、自动监测异常进行标记的操作。

3.3 自动监测异常标记

排污单位根据自动监测设备和通信传输网络运行状况,按照本规则开展的一种数据标记。

3.4 自动监测数据

自动监测设备运行时产生的数据以及数据标记内容。

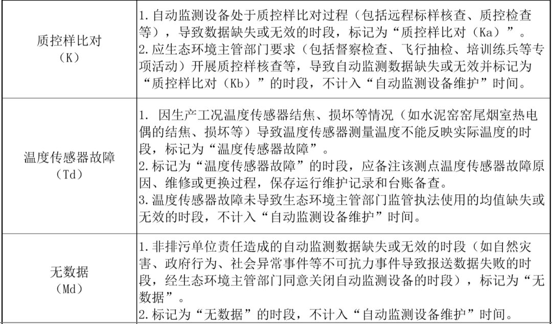
4 自动监测异常标记内容及要求

4.1 自动监测异常标记包括“自动监测设备维护”(烟气排放连续监测系统维护可简称“CEMS 维护”)、“外部通讯中断(待补传)”“数据补全”等3 种标记。

4.2 因自动监测设备校准、故障、检修、更换等,导致数据缺失或无效的时段,标记为“自动监测设备维护”。自动监测设备维护包括定期校准、质控样比对、例行维护等主动维护行为,以及因各类设备运行故障、供电故障等引发的检修、更换等。

排污单位应规范开展自动监测设备运行维护,对照表1 如实选择“自动监测设备维护”标记的具体情形,并简要描述维护过程,保存运行维护记录备查。

标记“自动监测设备维护”存在多种情形时,自动监控系统优先选择标记时间最长的标记内容;不同的标记内容标记时间相同时,自动监控系统按照下列优先级从高到低认定:A、Vg、P、D、M、C、T 、K 、Td 、Md。

表1 自动监测设备维护标记内容
图片
图片
图片

4.3 数据传输应符合HJ212 的规定,上报过程中如出现排污单位外部通信网络故障导致数据无法报送至生态环境主管部门的时段标记为“外部通讯中断(待补传)”。

标记为“外部通讯中断(待补传)”的,应在通讯恢复后补传自动监测数据;持续超过168 小时仍未补传成功的,数据缺失或无效的时段应按4.2 如实标记。

表2 外部通讯中断(待补传)标记内容
图片

4.4 数据补全及其标记

按4.2 标记为自动监测数据缺失、无效的时段,排污单位按照自行监测相关要求开展手工监测取得的数据,或者自动监测设备遵循相关标准规范自动对缺失、无效时段进行修约补遗的数据,应通过自动监测设备或“企业端”记录,并标记为“手工监测数据”或“自动修约补遗数据”。

表3 数据补全标记内容
图片

标记为“手工监测数据”的,须保留相应监测报告与原始监测记录备查。标记为“自动修约补遗数据”的,需保留标记时段的运维台账、自动监测设备原始数据凭证、数据缺失或无效时段的情况说明等相关证明材料备查。

修约补遗采用排污许可证申请与核发技术规范的要求进行,对排污许可证未做要求的,参照HJ75、HJ76、HJ355、HJ356 等技术规范执行。数据缺失超过168 小时仍未补传时,按技术规范对排放量进行修约补遗。

4.5 自动监测异常时,排污单位应当及时按4.2 进行自动监测异常标记;未作标记的,自动监测数据视为有效。

自动监测异常标记完成后,自动监控系统按照相关标准规范,分别计算各项自动监测数据、统计数据有效传输率。自动修约补遗只参与排放量计算,不参与数据有效传输率统计;手工替代监测既参与排放量计算,也参与数据传输率统计。排污单位应提高数据质量,保持自动监测数据有效传输率在90%以上。

5 自动监测异常标记操作要求

5.1 排污单位应当按照本规则,通过数据标记方式将发现的污染物排放自动监测设备传输数据异常及时、如实报告生态环境主管部门,并进行检查、修复。

5.2 标记自动监测异常时,应根据实际运行情况同时对生产设施、污染治理设施工况进行标记。

排污单位应保存相应生产设施、污染治理设施运行记录、自动监测设备运维记录等台账资料备查。

应生态环境主管部门要求开展质控样核查、非排污单位责任造成的自动监测数据缺失或无效,并进行相应的数据标记的,应保留相关证明材料。

5.3 标记操作可分为自动标记和人工标记。

自动标记是指具备自动标记功能的自动监测设备按照本规则及HJ75、HJ76、HJ355、HJ356、HJ212 等相关规范要求,根据自动监测设备运行状态,结合反映生产及污染防治设施工况的参数指标,自动生成并上报相应的标记内容。

人工标记是指排污单位授权的责任人按照本规则及相关规范要求,人工判断并填报相应的标记内容。一般情况下,每日9 时前完成前一日数据的人工标记;如遇通讯中断数据未上传、系统升级维护等原因导致无法人工标记时,应当在数据上报后或标记功能恢复后24 小时内完成人工标记。

具备条件的排污单位应优先进行自动标记;同组数据同时存在人工标记和自动标记时,以人工标记为准。标记后不再对原始数据进行修改(补传数据除外)。

5.4 分钟数据标记少于15 分钟的,可不再对小时数据进行标记。日数据有效性根据小时数据标记情况进行自动判断并标记。根据HJ76、HJ356,废气达到20 个有效小时均值、废水达到排水时段小时数据个数的75%可生成有效日均值。所有标记均不对原始数据进行修改,只影响数据的有效性。

6 数据标记的使用

自动标记、人工标记均可作为生态环境监管执法的依据。

排污单位的自动监测数据向社会公开时,数据标记应同时公开。

根据标记统计自动监测数据缺失、无效时长。一个季度内单台(套)烟气自动监测设备标记为“CEMS 维护”的时段累计超过30小时、或者排污单位自动监测数据有效传输率低于90%的,视为未保证自动监测设备正常运行;谎报自动监测异常或虚假标记,视为以逃避监管方式排放污染物。

 

 

编 制 说 明

一、必要性

(一)制定《标记规则》是建立统一督办规则、高效发挥自动监测数据作用的重要前提

污染物自动监测具有实时、在线、不间断的特点。客观上在自动监测过程中,既会监测到企业生产开机或停机、故障、事故等特殊时段,也会将设备维护、故障、检修期间产生的无效数据上传自动监控系统。这些异常时段产生的数据对分析评估企业污染物排放和实施超标督办等带来较大干扰。以京津冀及周边“2+26”城市和汾渭平原高架源超标电子督办为例,因未对数据进行标记,我部发出并由地方和企业核实的超标督办单中,有相当比例系设备故障、仪器维护以及启停炉等特殊时段导致。要建立统一督办规则、高效发挥自动监测数据作用,亟待完善数据有效性识别机制。

 

(二)制定《标记规则》具备了推广应用的基础条件

2019 年生态环境部印发《生活垃圾焚烧发电行业自动监测数据应用管理规定》和《生活垃圾焚烧发电行业自动监测数据标记规则》以来,在生活垃圾焚烧发电行业率先实现了应用自动监测数据实施监管执法,取得了自动监测数据应用执法的重大突破,也验证了自动监测数据标记的可行性。企业充分利用成熟的自动监测数据标记体系,“事后处理”督办数量显著下降,环境违法行为大幅减少,有效提升了执法效能。目前在河北、山东、浙江、江苏、广西、四川等6 个省(区)三个重点行业数据标记试点也取得阶段性成果。随着企业主动标记的增加,电子督办数量明显下降,执法的精准性和高效性明显提高。

(三)制定《标记规则》是引导企业守法、落实企业主动报告制度的重要措施

《大气污染防治法》《水污染防治法》明确排污单位对自动监测数据的真实性和准确性负责。2021 年3 月1 日实施的《排污许可管理条例》第20 条第二款规定“排污单位发现污染物排放自动监测设备传输数据异常的,应当及时报告生态环境主管部门,并进行检查、修复”。第21 条规定“排污单位发现污染物排放超过污染物排放标准等异常情况时,除采取相关措施外要报告生态环境主管部门,说明原因”,第36 条(八)规定“发现污染物排放自动监测设备传输数据异常或者污染物排放超过污染物排放标准等异常情况不报告”应承担违法责任。因此,实施自动监测数据标记制度,不仅可以排除异常数据对监管执法干扰,也是落实企业“主动、及时、规范报告数据异常情况”主体责任的重要途经和措施。

二、建立自动监测数据标记体系的总体考虑

为更好地发挥自动监控作用,深化自动监测数据应用,拟借鉴垃圾焚烧行业非现场监管的实践经验,对自动监测数据异常和各行业工况的标记进行规范,切实落实排污单位对数据真实准确负责、发现传输数据异常及时报告等主体责任。总体思路是排污单位发现污染物排放自动监测设备传输数据异常,应当及时、如实向生态环境主管部门报告,并进行检查、修复。异常报告优先采用数据标记的形式,并符合有关标记规则要求。对于标记规则,一是对“自动监测数据异常标记”出台通用的一般性规则、解决影响数据有效性误判的大多数问题,二是分行业制定“非正常工况标记”规则、明确启停机和生产治污故障等特殊工况时段的判断标准。在数据标记的基础上,后续可通过修订排放标准和相关规范,进一步明确自动监测数据超标判断、豁免工况要求等。

三、编制过程

2020 年2 月,生态环境部执法局参照《生活垃圾焚烧发电厂自动监测数据标记规则》(生态环境部公告第50 号)的体例,综合现行有关自动监测的技术标准和规范起草了《排污单位自动监测数据标记规则》(初稿)。

3-7 月,就相关工作思路方案及《排污单位自动监测数据标记规则》(初稿)与监测司、监测总站讨论后,进行了多次修改完善。

8-10 月,在部评估中心对火电、水泥、造纸三个典型行业自动监测数据执法应用研究的基础上,形成《排污单位自动监测数据标记规则(征求意见稿)》,包括工况标记和自动监测异常标记内容。

11 月,以生态环境执法局函(执法函〔2020〕17 号),向各省级生态环境主管部门,有关行业协会,火电、水泥、造纸等行业的集团企业和部分代表性企业正式征求意见;部内征求相关司意见。共征求了80 家单位意见,其中56 家单位回复,具体修改意见159 条,采纳率80%。

12 月,以生态环境执法局函(执法函〔2020〕21 号)印发《火电、水泥和造纸行业排污单位自动监测数据标记规则(试行)》,并向社会公开。

2021 年1-8 月,结合生活垃圾焚烧发电厂自动监测数据标记的实施经验,以及火电、水泥和造纸行业排污单位自动监测数据标记规则在6 省试点中出现的问题,组织专家进行多次研讨、修改完善,拟将工况标记部分和自动监测异常标记部分分别制定标记规则,其中自动监测异常标记部分形成《排污单位自动监测数据异常标记规则(征求意见稿)》。

四、编制原则

(一)基础性。本规则作为管理政策的配套文件,主要体现技术性,注重解决现行数据管控中的基础性问题,从基础分类和编码入手、发挥基础支撑作用,以利于在监督管理使用数据时辨析数据的有效性。

(二)规范性。本规则用于指导自动监测数据标记,既要沿袭、承接现有标准规范中已有的标记规则、范例,还要对其他规则中未能涉及的内容进行补充,对不同规则中不一致的地方进行统一规范,便于实际中操作。

(三)科学性。本规则的编制要遵循科学性原则,编制过程要及时汲取地方生态环境主管部门和其他领域的经验教训,科学论证、科学编制。

五、主要内容

本规则重点聚焦污染源自动监测设备运行中的各类异常状况标记,主要内容包括适用范围、术语和定义、自动监测异常标记及要求、标记操作要求和数据标记的使用等。

(一)所有行业使用统一的自动监测异常标记,尽快解决数据有效性识别的问题。固定污染源废水、废气排放自动监测设备具有行业通用性,我部监测规范中对设备运维和数据质量控制措施也有统一、规范要求。因此“自动监测异常标记”对所有行业都具有普适性。

(二)细化自动监测数据标记内容,支撑精细化监管。在《火电、水泥和造纸行业排污单位自动监测数据标记规则》试行基础上进一步完善了自动监测异常标记规则,将原自动监测异常3 种标记“自动监测设备维护”“通讯中断(待补传)”“不可抗力”和数据补全标记进行优化整合,重新分为“自动监测设备维护”“外部通讯中断(待补传)”“数据补全”3 种标记。“自动监测设备维护”标记用于“校准、故障、检修、更换等导致数据缺失或无效的时段”,细化为调试、数采仪接收异常、断电等10种具体情形,以符合自动监测设备运行过程中的实际情况;将“通讯中断(待补传)”的使用条件细化,非排污单位原因导致通讯中断时可以免除排污单位责任。排污单位在进行不影响自动监测数据的维护工作时无需再标记,减轻了企业负担。

(三)将标记作为自动监测数据的组成部分,便于严格执法。

标记是自动监测数据产生时排污单位的生产状态或自动监测设备状态,是体现自动监测数据有效性的重要属性。标记作为自动监测数据的组成部分后,排污单位恶意漏标、错标则可视为篡改伪造自动监测数据,将面临行政拘留甚至刑事处罚,这将极大提高排污单位数据造假违法成本,有效保障自动监测数据的真实性。

(四)明确数据缺失无效等情形,为污染物排放总量精准计算打下基础。根据环境保护税和排污许可执行报告有关要求,连续自动监测数据是污染物排放量核算的第一顺位依据,环保税法实施细则和现行自动监测技术规范等中也提出了统计排放量时缺失、无效数据的替代监测、修约补遗要求。本规则将数据补全标记予以了规范,以支持主要污染物排放量核算。

六、解决的主要问题

实施自动监测数据标记制度,引导和督促企业按照《标记规则》对自动监测设备故障、维护期间的数据进行标记,不仅可以排除异常数据对监管执法干扰,也是落实企业“主动、及时、规范报告数据异常情况”主体责任的重要途经和措施。

(一)减少数据误判。污染物自动监测具有实时、在线、不间断的特点。客观上在自动监测过程中,既会监测到企业生产开机或停机、故障、事故等特殊时段,也会将设备维护、故障、检修期间产生的无效数据上传自动监控系统。这些异常时段产生的数据对分析评估企业污染物排放和实施电子督办等带来较大干扰,是阻碍自动监测数据全面发挥作用的重要因素。

本规则通过排污单位对无效时段自主标记,提高自动监测数据质量,减少数据误判,保障监管执法的精准度。

(二)规范标记方法。现行废水、废气连续在线监测相关标准规范中,对现场端标记已经给出了一些标记规则,但这些规则比较分散,标记的内容也不够完整,目前安装使用的仪器设备和各地部署的信息化管理平台并未较好的使用这些标记。

本规则针对自动监测数据异常的主要情形,分门别类提取具有通用性的问题进行标记,通过统一标识,提高数据标记的规范性,便于上位机识别后应用于后续的管理。如:原HJ76-2017 的B.3 章节规定“D”为故障、断电,本规定将断电与故障区分为两个标记状态(“D”为故障、“P”为断电)。如标记规则实施中可操作性较强,下一步建议对相关标准规范进行相应修订。

(三)明确补全机制。自动监测数据的完整性是连续在线监测系统重要的价值体现,但是受限于仪器设备本身的耐用性和运维服务水平、质量,自动监控中难免出现缺失、无效等失控时段。相关标准规范设定了修约补遗规则,并允许使用人工监测数据替代自动监测数据,但是修约补遗数据和人工替代数据与仪器设备产生的原始数据毕竟不同,需要在信息管理平台中予以区分。

本规则对修约补遗数据和人工替代数据赋予了专门的编码,便于信息管理平台对这些数据进行区分处理和使用,为保障自动监测数据的完整性奠定基础。

(四)防范弄虚作假。随着自动监测数据的应用逐步深入,排污单位篡改、伪造监测数据的手段也层出不穷,防范和打击造假违法行为已成为自动监控管理工作的重点和难点。

本规则以“现场端自动标记是常态、企业端人工标记是例外”为导向,下一步关键工况参数、用电(用能)监控等反映系统运行、工况等参数指标纳入联网,可以作为辅助依据,便于执法部门在打假中厘清责任。

上一篇:总氮(TN)为什么不达标?

下一篇:第三季度国家地表水水质自动监测网运行管理总结暨会商会议顺利召开